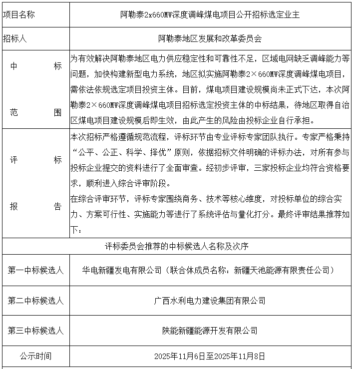
近日,阿勒泰2x660MW深度調峰煤電項目公開招標選定業主中標候選人公示。華電新疆發電有限公司(聯合體成員名稱:新疆天池能源有限責任公司)預中標該項目。
中標范圍:為有效解決阿勒泰地區電力供應穩定性和可靠性不足,區域電網缺乏調峰能力等問題,加快構建新型電力系統,地區擬實施阿勒泰2×660MW深度調峰煤電項目,需依法依規選定項目投資主體。目前,煤電項目建設規模尚未正式下達,本次阿勒泰2×660MW深度調峰煤電項目招標選定投資主體的中標結果,待地區取得自治區煤電項目建設規模后即生效,由此產生的風險由投標企業自行承擔。
